
Un client médecin généraliste m’a contacté pour améliorer sa visibilité au delà de Doctolib concernant ses nouvelles spécialités.
Problématiques
Malgré une forte visibilité sur Doctolib, le médecin est limité dans la diversification de son activité et la gestion de demandes spécialisées. Il ne dispose pas d’un espace adapté pour valoriser son expertise scientifique et pratique. La prise de rendez-vous directe est contrainte par un manque de temps et de ressources. Un canal intermédiaire structuré fait aujourd’hui défaut pour orienter efficacement les patients.
Objectifs
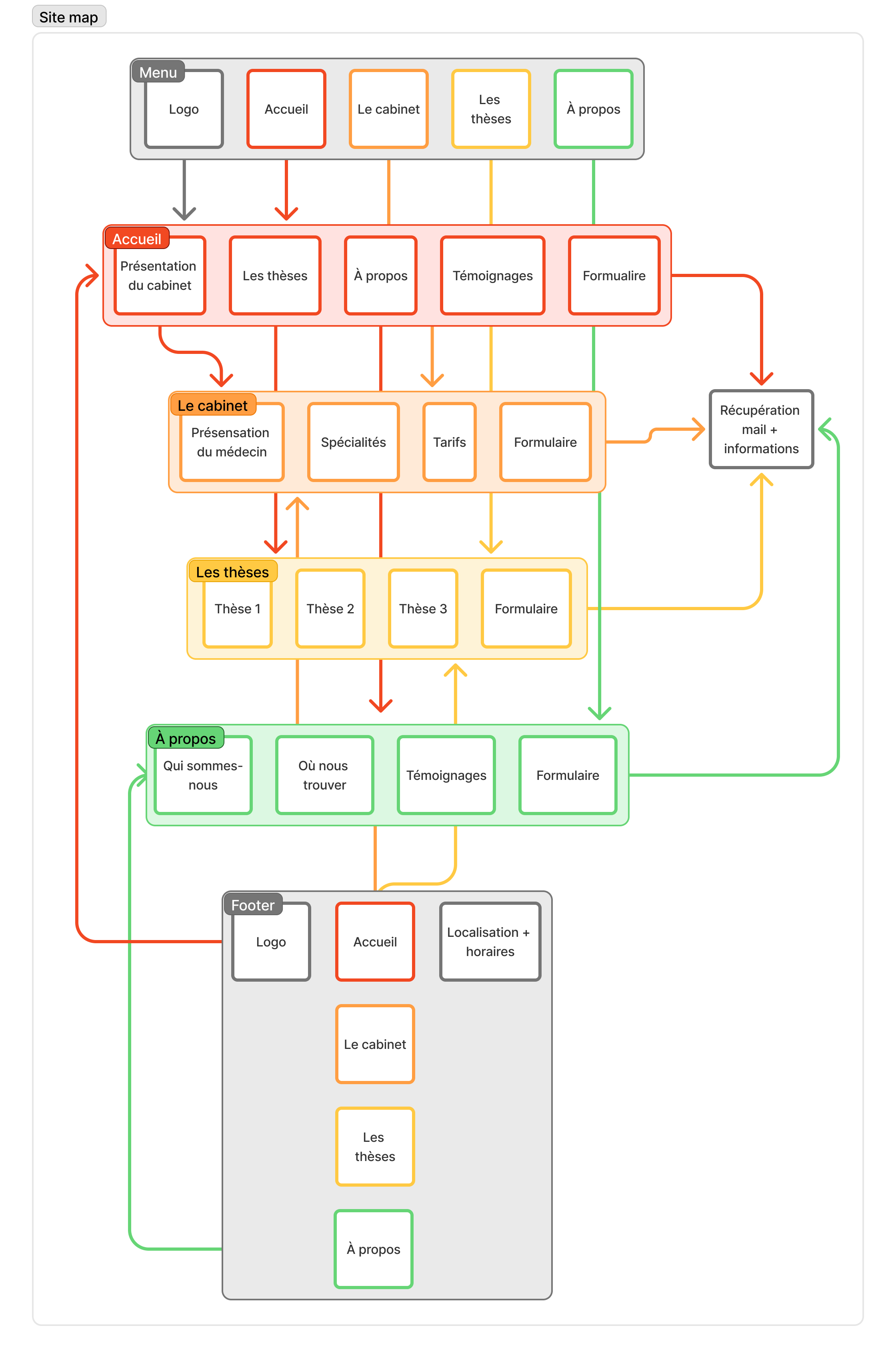
Créer un site clair et intuitif offrant un parcours utilisateur fluide afin que chacun accède rapidement aux informations sur le médecin, ses prestations et une section bonus dédiée aux thèses. Respecter les codes couleur du secteur médical, proposer une interface mobile first déclinée en desktop, intégrer un lien Doctolib dans le header et le footer, et rendre le formulaire de contact visible, simple et non intrusif.
Moodboard

Maquettes















Prototypes
Process UI/UX

Personas

Wireframes
Mobile

Desktop

Design system
